Table of Contents
Routing Decisions in the Linux Kernel - Part 2: Caching
In this article series I like to talk about the IPv4 routing lookup in the Linux kernel and how the routing decisions it produces determine the path network packets take through the stack. The data structures representing routing decisions are being used in many parts of the stack. They further represent the basis for route caching, which has a complex history. Thus, it is useful to know a little about their semantics. Further, the Linux kernel implements a lot of optimizations and advanced routing features, which can easily make you “not see the forest for the trees” when reading these parts of the source code. This article series attempts to mitigate that.
Articles of the series
Overview
In the previous article I talked a lot about the routing decision, represented
by the outer struct rtable and the inner struct dst_entry, which is attached to a network packet skb
as result of the routing lookup.
However, I intentionally left out one very essential topic… caching. When you look at how a
packet is being handled as a result of its attached routing decision,
then it is not relevant (at least not at first glance) to know where this
attached decision actually came from. Maybe it had been allocated specifically
for the network packet at hand or it originated from some kind of cache…
it does not matter. The resulting packet handling is all the same.
However, this does not make the topic caching less relevant.
In fact it is very relevant, especially regarding performance,
and due to its complex history, I found that it deserved its own article.
You've probably heard the term routing cache here and there, right?
An actual full-blown routing cache was present in older kernels and
had been removed with v3.6. However, that does not mean that caching thereby
vanished completely. Other caching and optimization mechanisms regarding
routing decisions have been added to the kernel since that removal.
Further, some already existing ones have been kept. The Internet
is full of articles and documentation which mention
some kind of routing cache. However, due to the vivid history, it is very
easy to get confused by all this, partly contradicting, information. At least that was my problem at
the beginning. This article is an attempt to get that information sorted
and to put into context what has been the case in older kernels and what
actually is the case in a modern kernel like v5.14.
There is one thing all
those caching mechanisms, historic or not, got in common: They are all based on the same mentioned data structures. This is why struct dst_entry is also referred to as destination cache.
However, caching works a little differently when you compare the receive path with the local output path.
This is why I show Figure 1 from the previous article here again. It gives
a rough orientation on where the routing lookup is commonly performed on both paths.
I strongly recommend that you read the previous article of this series first to
fully understand what I explain in the sections to follow.
The "old" Routing Cache
Linux kernels prior to v3.6 contain a routing cache, which is consulted before the actual routing lookup. Only if the lookup into this cache does not produce a match, then the actual routing table lookup, including policy-based routing, is performed. The cache is implemented as global hash table rt_hash_table. A lookup into this table is performed based on a key constructed from protocol and meta data of the network packet in question, like source and destination IP address and more. The details vary here a little on the receive path compared to the local output path. A positive cache match returns an instance of the mentioned routing decision, represented by the outer struct rtable and its inner struct dst_entry, which is then attached to the network packet. If the cache produces no match, then the normal routing lookup, represented by function fib_lookup()1), is performed. In case that produces a matching route, a new instance of a routing decision is allocated and initialized based on that result, then added to the cache and finally attached to the packet.
The routing cache implementation comes with a garbage collector, which is executed based on a periodic timer and is also triggered in case of certain events (e.g. when the number of cache entries exceeds a certain threshold).
Let's take a look at the source code of kernel v3.5, the final release version before the cache got removed: Figure 2 illustrates the behavior on the receive path.
There, function ip_rcv_finish() calls ip_route_input_noref(), which in turn calls ip_route_input_common(). This is where the cache lookup is implemented. On the receive path, the key used for cache lookup is based on source and destination IP address of the packet, its ingress network interface index, IPv4 TOS field, skb->mark and the network namespace. In case of a cache hit, the cached routing decision object is attached to the network packet and all is done. In case of a cache miss, function ip_route_input_slow() is called. It calls fib_lookup() and based on the result then allocates and initializes a routing decision object. This object is added to the routing cache and then attached the network packet. Now you know, why function ip_route_input_slow() is named “slow”. It is only called in case of a cache miss and executes the full-blown routing table lookup including policy-based routing. In newer kernels, with the cache removed, this function is actually always called, however its name hasn't been changed.
Now let's take a look at the local output path in kernel v3.5, illustrated in Figure 3. The cache and routing lookup nearly work the same way as on the receive path; however, there are some minor differences.
Like in the previous article, I again take function ip_queue_xmit() as an example, which is used when a TCP socket likes to send data on the network. It calls ip_route_output_ports(), which in turn calls ip_route_output_flow(), which in turn calls __ip_route_output_key(). This is where the cache lookup is implemented. The lookup key is generated here based on data provided by the sending socket, like source and destination IP address, egress network interface index, IPv4 TOS field, skb->mark and the network namespace. Obviously locally generated packets which are to be sent out do not possess an ingress network interface. Thus, instead the egress network interface is being used here. But wait a minute. Isn't the egress network interface actually being determined by the routing lookup? So, how can it be an input parameter for the routing cache lookup? Same goes for the source IP address, which would be implicitly determined once the egress interface got determined. Well, both parameters can be predetermined in case the socket which sends this packet is bound to a specific network interface or to an IP address which is assigned to one of the network interfaces on this system. In all other cases it is of course the routing lookup itself which determines these parameters. Ok, let's get back to packet processing: In case of a cache miss, function ip_route_output_slow() is called, which in turn calls fib_lookup(), same as on the receive path. Based on its result then a routing decision object is allocated and initialized and then added to the routing cache.
However, no matter whether the routing decision object had just been allocated or came from the routing cache, its attachment to the network packet is actually not handled as part of this whole routing lookup. That happens a few function call layers up in function ip_queue_xmit(). This might seem like an irrelevant detail right now, but it will become relevant later in the sections below, you'll see.
So, why has the routing cache been removed with v3.6? Its problem was, that it was susceptible to DoS attacks. As described, it cached the routing decision for every individual flow; thus, roughly for every source+destination IP address pair. As a consequence, you could easily fill the cache with entries basically by sending packets to random destinations. Removal of the cache of course came with a
performance penalty, because now the full-blown routing lookup, represented by fib_lookup(),
would have to be executed each time instead. However, a few kernel versions before the removal, the so-called FIB trie algorithm2) became the default routing table lookup algorithm used in the kernel. That happened with kernel v2.6.39. That algorithm provided a faster lookup, especially for routing tables with lots of entries, and thereby made removal of the routing cache feasible.
The following references provide further details on the routing cache and its removal:
FIB Nexthop Caching
The removal of the routing cache does not mean that no caching of routing
decisions happens at all in modern kernels. On the contrary, there are several
mechanisms in place here. The one I describe in this section can probably be referred
to as caching in the FIB Nexthop entry. What does this mean? First of all, this mechanism is not
meant to replace the normal routing lookup. That lookup happens in the way I
described in the previous article. However, there is no need for a new
instance of a routing decision to be allocated and initialized after each
routing lookup. Roughly spoken, if two routing lookups both produce the
same result; thus, in case the same routing entry (route) is chosen in both
cases, then this also means that the routing decision object will have
the same content. So this mechanism, roughly spoken, caches one routing
decision object for each entry in your routing table. A new object is
only allocated and initialized at the very first time
a certain routing entry is being used. Once that entry is used again, the
cached version of this routing decision is used and attached to the network
packet.
I intentionally said “roughly spoken”, because I simplified things
a little, to explain the basic principle.
For example, not just one, but actually two routing decision objects need
to be cached, because you need to distinguish between the receive path and the
local output path; I'll get to that. Let's dive in a little bit deeper:
If you look at how the entries of a routing table are saved, then it is not as
simple as there being a single data structure whose instances are used to hold
routing entries in memory. The routing lookup works based on the FIB trie
algorithm and is highly optimized for speed and economic memory
consumption3). In addition to the LC-trie
itself, several data structures like struct fib_info, struct
fib_alias, struct fib_nh and struct fib_nh_common are
involved here. If you issue command ip route to list the entries of your
routing table, the content of each routing entry (each line) is actually
collected from several instances of these data structures. The only data
structure whose instances seem to have a 1:1 relation to routing entries is
struct fib_alias4). All that data
is saved in a very memory efficient way, so if e.g. part of the content of two
routing entries happens to be identical, then it is probably saved only once
and not twice. Things are a little complex here. What is relevant for caching
is struct fib_nh and its member struct fib_nh_common. Here nh
stands for nexthop. Thus, instances of these data structures hold the part
of routing entries, which describes the next hop, like via 192.168.0.3 dev
eth0.
In Figure 4 I show the entries of an example
routing table in the syntax of command ip route.
The parts of the entries which belong to the nexthop are shown in red color.
However, as I said,
there is not necessarily a 1:1 relation between routing entries and instances
of these nexthop data structures. Several routing entries can have the
same nexthop data and thereby this then might be saved in just one instance. On the
other hand, in case of multipath routing, a single routing entry can have
more than one nexthop instance. Nevertheless, the data structure struct
fib_nh_common has two member variables for holding cached instances of a routing
decision; thus, pointers to type struct rtable; see Figure
5.
Those are nhc_pcpu_rth_output and
nhc_rth_input. The former one is per-cpu data and is used in case of
routing lookups on the local output path. The latter is just a single pointer
and is used in case of routing lookups on the receive path. It is necessary
to have separate caches for the receive path and for the local output path,
because, even if a routing lookup has the same result, the resulting routing
decision contains those function pointers (*input)() and (*output)(),
which determine the path
the network packet takes through the network stack, remember? As I described
in the previous article, those point to different functions on the receive
path compared to the local output path.
struct fib_nh_common. Further member variables are used for caching routing decisions on the receive path and the local output path.
So how is this used? Let's say a routing lookup is performed for a network
packet on the receive path. This is illustrated in Figure 6.
Function ip_route_input_slow() is called. It prepares the flowi4
request and calls fib_lookup(), which returns the routing lookup result
in form of the usual struct fib_result. This struct contains pointers to all parts of the matching
routing entry, including a pointer to an instance of struct fib_nh_common.
If the matching routing entry here matches for the very first time, then the
pointer of member nhc_rth_input is still NULL and so a new
routing decision object needs to be allocated and
initialized. Once this is done, nhc_rth_input is set to point
to this new object, thereby caching it. Then the object is being
attached to the network packet. Thus, when the same routing entry matches
for yet another lookup of yet another network packet, then the routing
decision object cached in nhc_rth_input is used and attached to that
packet and no new object needs to be allocated.
This is done here
for locally received packets and here for forwarded packets.
Now let's take a look at the routing lookup on the local output path. This is illustrated in Figure 7. In case of TCP, function __ip_queue_xmit() is called. It calls ip_route_output_ports() to do the routing lookup. Several calls deeper into the call stack,
function ip_route_output_key_hash_rcu() is called, which roughly does the same things
as ip_route_input_slow() does for the receive path. The only things which are different here
are, that struct fib_nh_common member *nhc_pcpu_rth_output is used for caching and
that the actual attachment of the routing decision object to the network packet happens inside
the calling function __ip_queue_xmit() and not within the routing lookup handling functions.
FIB Nexthop Exception Caching
This mechanism is actually very similar to the nexthop caching described above. It actually co-exists with that mechanism in modern kernels; however, it is only used in case of nexthop exceptions. What are those? Well, routing entries can be changed not only by the user, but also by mechanisms like ICMPv4 Redirect messages or Path MTU discovery.
Changes like that do not overwrite an existing routing entry. Instead, as illustrated in Figure 8,
struct fib_nh_common among other things contains a member named
*nhc_exceptions
which in those cases holds a hash lookup table, where
exceptions to that routing entry can be stored. Those are represented by instances of struct fib_nh_exception.
Members
*fnhe_rth_input
and
*fnhe_rth_output
of that structure are used to cache routing decisions in the same way as the
struct fib_nh_common members used for nexthop caching.
Figure 9 illustrates how that works on the receive path.
Please compare it to Figure 6.
Figure 9 shows the very same nexthop caching, but adds
the nexthop exception caching mechanism as additional detail. The
latter mechanism is actually only performed for packets on the receive
path, which are to be forwarded and not destined for local reception
(check for RTN_UNICAST).
If the result of fib_lookup() determines that a packet is to be forwarded,
then function find_exception() is called to
check whether the matching routing entry contains an exception which
matches to the packet's destination IP address. If that is not the case,
then everything works as described in the previous section. If a matching
exception is found, member *fnhe_rth_input is checked for a cached
routing decision, which, if it exists, is used and attached to the packet.
Otherwise, a new routing decision object is allocated and initiated,
cached in *fnhe_rth_input and attached to the packet. Thus, the caching
mechanism works analogue to the nexthop caching.
Figure 10 illustrates how that works on the local output
path. Please compare it to Figure 7.
Figure 10 shows the very same nexthop caching, but adds
the nexthop exception caching mechanism as additional detail.
Function find_exception() is called to check whether the matching routing
entry returned by fib_lookup() contains a nexthop exception which
matches to the packet's destination IP address. If that is not the case,
then everything works as described in the previous section. If a matching
exception is found, member *fnhe_rth_output is checked for a cached
routing decision, which is used, if it exists.
Otherwise, a new routing decision object is allocated, initiated, and
cached in *fnhe_rth_output.
The actual attachment of the routing decision to the packet happens
at a later point in a function several layers up the call stack.
Socked Caching (TX)
This caching feature is being used on the local output path; thus, only for sending locally generated packets, not for received or forwarded packets. When a connected/established socket on the system (e.g. TCP or UDP socket, client or server) is sending data on the the network, then it is sufficient to only do a routing lookup for the very first packet it sends. After all, the destination IP address will be the same for all following packets it sends and so is the routing decision. Thus, the routing decision object, once obtained from the initial lookup, is being cached within the socket. This feature has been around for a long time. It already had been present in kernel versions prior to 3.6 and thereby co-existed with the old routing cache. It is still present in modern kernels and here co-exists with the described nexthop caching and nexthop exception caching. It is actually built on top of those caching features, as shown in Figure 11. In other words, for each packet generated by a local socket, which is to be sent out on the network, first the socket cache it checked. If it already contains a routing decision object, then this one is attached to the packet and all is done. Otherwise, the complete routing lookup is performed. In kernels prior to 3.6 this means the routing cache lookup, plus (if needed) policy-based routing and the routing table lookup. In modern kernels this means policy-based routing, routing table lookup and afterwards nexthop caching or nexthop exception caching. Because of this feature, I emphasized in the sections above, that the routing decision object is not immediately being attached to the packet on the local output path. This logic is integrated with socket caching and in the end, an object is attached to the packet which either comes from the socket cache, from a routing table lookup, from the nexthop cache or from the nexthop exception cache.
For TCP, you'll find this feature implemented in function ip_queue_xmit() in kernels prior to v3.6 and in
function __ip_queue_xmit() in kernel v5.14.
The code stayed very much the same between these two versions. Function __sk_dst_check(), which in turn calls
__sk_dst_get(), is used to check for the routing decision object in the socket cache.
The cache itself is implemented as member sk_dst_cache of the the socket structure.
struct sock { /* ... */ struct dst_entry __rcu *sk_dst_cache; };
If this cache currently does not hold a routing decision object, then ip_route_output_ports() is called, which executes the full-blown
routing lookup as described in the sections above. The resulting routing decision
object is then stored in the socket cache in function sk_setup_caps(), which in turn calls
function sk_dst_set(). Finally, cache or not, the routing decision is attached to
the network packet by function skb_dst_set_noref().
Socket Caching (RX)
There is yet another Socket-based caching feature. However, this one is only present in modern kernels. It is also referred to as IP early demultiplexing and is targeted at network packets on the receive path, which will end up to be received by a local TCP/UDP socket on the system; see Figure 12.
Without that feature, the normal routing lookup, including nexthop caching,
would determine if a packet
is destined for local reception. This feature adds an additional
hash table lookup directly before the routing lookup on the receive
path in function ip_rcv_finish_core().
This hash table contains the TCP/UDP sockets which currently exist
on the system and already have an established connection.
A hash lookup is done based on source and destination IP address and TCP/UDP source
and destination port of the network packet, the input interface and the
network namespace. If a match is found, a pointer to an instance of
struct sock, which represents the matching socket, is returned.
In the last section you saw, that this structure has a member variable
sk_dst_cache, which is used to cache a routing decision object
on the output path. For this early demux feature, the structure provides
yet another member to cache a routing decision, named sk_rx_dst.
struct sock { /* ... */ struct dst_entry *sk_rx_dst; };
If this member already holds a routing decision, then, after some
validity checks, it is attached to the network packet. Thereby, the
normal routing lookup can be skipped and the packet continues its way
on the local input path via dst_input() doing an indirect call
to what the attached routing decision object holds in its (*input)()
function pointer, which means, ip_local_deliver() is being called5).
In contrast to the old routing cache, this feature is not
susceptible to DoS attacks in the same way, because it is not
enough to just send an IP packet to the system which contains
a new source and destination IP address pair, to create another
entry in the hash table. New entries are only added in case
an existing socket on the system reaches established state
and this is done within OSI layer 4 handling, e.g. for TCP
in tcp_rcv_established().
I described this feature here for IPv4. An equivalent implementation
exists on the IPv6 receive path. Sysctls are implemented on network
namespace level to switch this feature on/off either globally for IPv4
and IPv66) within the network namespace or just for TCP and/or UDP (default: on).
$ sudo sysctl -a -r early_demux net.ipv4.ip_early_demux = 1 net.ipv4.tcp_early_demux = 1 net.ipv4.udp_early_demux = 1
Hint caching
It is debatable, whether this is actually a caching feature. However, it
is yet another runtime optimization based on routing decision
objects, which makes it possible to skip the actual full-blown routing lookup
on the receive path under certain circumstances. You will only find it in
modern kernels. As I mentioned in the previous article, IPv4 packets on the
receive path can either be handled one by one by function ip_rcv() or based on packet lists by function ip_list_rcv(). This
optimization feature here is only used in the latter case. To explain it, let
me first explain how list-based packet handling works when it comes to the
routing lookup on the receive path. Figure 13
illustrates this.
After traversal of the Netfilter Prerouting hook, function
ip_list_rcv_finish() is called and is given a list of packets. This
function loops through the packets in the list and calls
ip_rcv_finish_core() for each packet. The latter function contains the
early demux feature and the full-blown routing lookup, which includes the
nexthop exception and nexthop caching features explained above. While looping
through the packets, ip_list_rcv_finish() groups them into sublists, based
on the attached routing decision; meaning, successive packets which got
the same routing decision attached, end up in the same sublist. In
general it is quite likely that packets which are received in a burst directly
one after another, turn out to have the same source and destination and
thereby the same resulting routing decision attached. Thus, this
grouping makes sense. Those sublists are then one by one fed into
function ip_sublist_rcv_finish(), which loops through the
packets of the given sublist and calls dst_input() for each packet.
Ok, so far so good. Now let's get to this optimization feature; see Figure 14.
While ip_list_rcv_finish() is looping through the packets of its given
list, it remembers the previously handled packet as hint for the next
packet. As I said, it is quite likely that successive packets within the
same list will get the same routing decision attached. So, when
ip_rcv_finish_core() is called for the next packet, it gets the previous
packet as hint and compares destination IP address and TOS value of
both packets. If they are identical, the routing decision attached
to the previous packet can simply be re-used for the next packet.
Thereby, the early demux and the actual routing lookup can be skipped
this this case, which results in a runtime speed-up. However,
there are limitations to this feature. A check in ip_list_rcv_finish(),
done by function ip_extract_route_hint(), prevents the hint from being
used for broadcast packets and in case non-default policy-based routing
rules are present. Remember, while this is not the case for the default
rules, “real” policy-based routing rules can actually select a different
routing table for lookup, based on parameters like the packet's source
IP address, the skb->mark and so on. Thereby, you cannot simply
re-use the routing decision of the previous packet in this case,
just based on it having the same destination IP address and TOS value.
Flowtables
Flowtables is a software (and under certain circumstances also hardware) fastpath mechanism implemented by the Netfilter developers, which speeds up forwarded network packets by making them skip a big part of the normal network stack (“slowpath”) handling. It is set up by Nftables rules, is based on the connection tracking feature and caches routing decisions in a hash table. Lookup into that table and thereby fastpath/slowpath demultiplexing for a network packet happens early on reception in the Netfilter Ingress hook. I describe Flowtables in detail in a separate article series, starting with Flowtables - Part 1: A Netfilter/Nftables Fastpath.
Cache Invalidation
What actually happens in case something changes, like a new entry being added to a routing table
or an up/down state change of a network interface? Those events, and many others, do render
currently cached routing decisions obsolete. Thus, there must be a means to get rid of them.
This is called cache invalidation and seems it is implemented in the same way already
for a long time, dating back to kernels earlier than v3.6. In other
words, no matter if we are talking about the old routing cache or any of the newer
caching mechanisms which I described in the sections above, they all use the same way
to invalidate cached routing decision objects which are outdated. So, how does this work?
In case of an event which invalidates the cache, you essentially would need to clean up ALL
decisions currently cached in the system and you would need to do it immediately and it even
would require to block the cache from being used until cleanup is done. This would suddenly
consume a lot of CPU power and RAM. The latter, because you cannot immediately delete
decisions which are currently still in use (still attached to skbs) and need to put
those on a garbage list. Seems it was actually done this way a long time ago. However,
developers came up with a more elegant way, which dates back to this
commit. They added a so-called generation identifier to each routing decision instance and created a global counterpart, so that cache
invalidation could be performed by merely changing this global generation identifier,
without having to scan through all instances. This “global” generation identifier
is implemented globally within each network namespace in form of the atomic integer
rt_genid:
struct net { /* ... */ struct netns_ipv4 { /* ... */ atomic_t rt_genid; } ipv4; };
Events that invalidate the cache are required to call function rt_genid_bump_ipv4(), which atomically increments
this integer. Further, every cache entry (= every routing decision object) requires its own generation identifier member rt_genid as a counterpart to the global one:
struct rtable { struct dst_entry { short obsolete; /* ... */ } dst; int rt_genid; /* ... */ };
When a new routing decision object is allocated by rt_dst_alloc() or rt_dst_clone(), its
generation identifier is simply set to the current value of the global
generation identifier. The integer obsolete also plays a role here. Both functions set it to DST_OBSOLETE_FORCE_CHK. This value specifies
that the generation identifier mechanism has to be used for that instance.
Thus, when a routing decision is about to be used once more (e.g. when it is about to be
attached to yet another skb), its generation identifier value needs to be compared
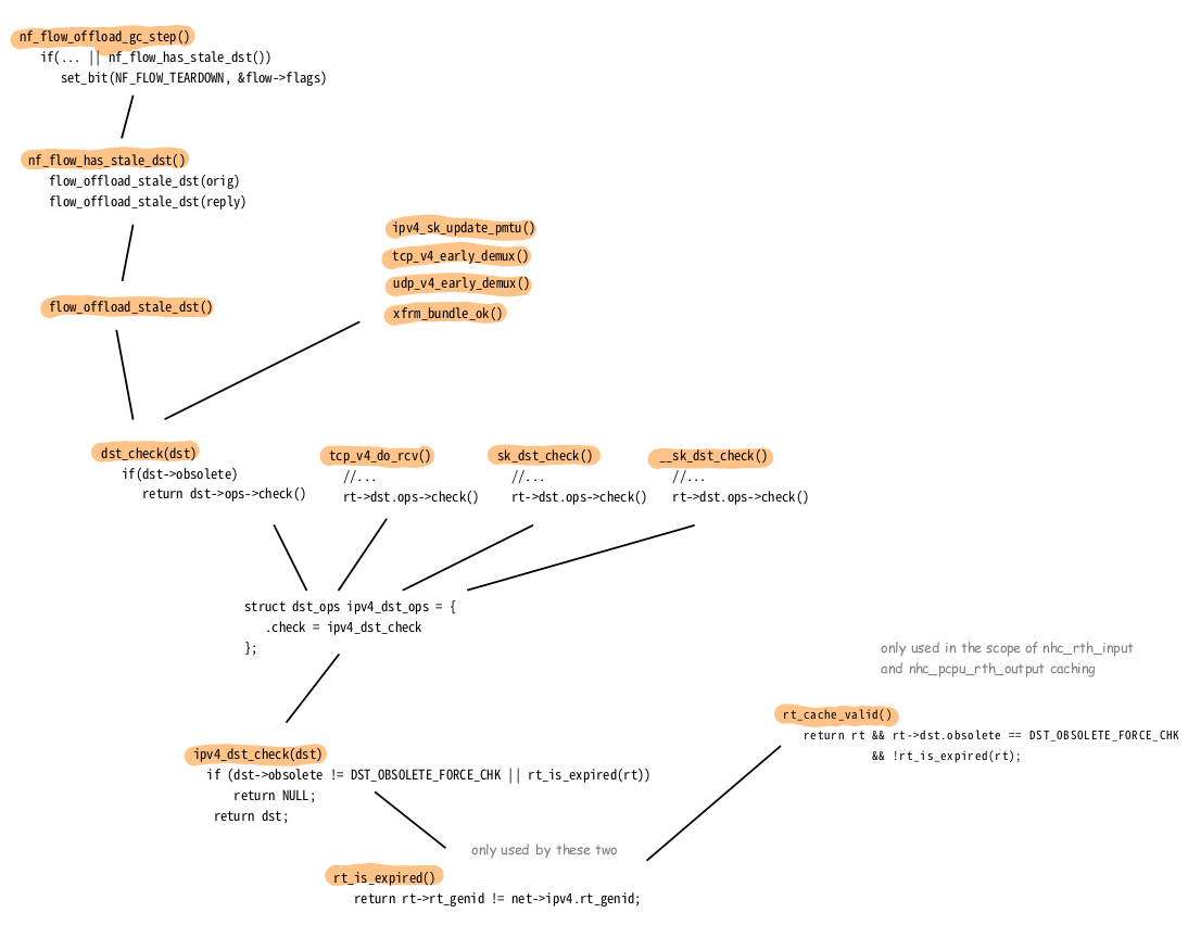
to the global one, which is done by function rt_is_expired(). If both are unequal, the cache entry is considered expired.
In case of e.g. the nexthop caching mechanism described above, that function is wrapped inside function rt_cache_valid(), which first checks the value of member obsolete:
static bool rt_cache_valid(const struct rtable *rt) { return rt && rt->dst.obsolete == DST_OBSOLETE_FORCE_CHK && !rt_is_expired(rt); }
You can see, that if obsolete contains another value, then rt_is_expired() would not be called, but this instance would then anyway be considered expired.
There are many more functions which all end up calling rt_is_expired(). Figure 15 shows several ones; no guarantee for completeness. You'll probably recognize these calls originating from several of the caching and optimization features described above, like the socket-based caching, early-demux and flowtables.
rt_is_expired() (click to enlarge).
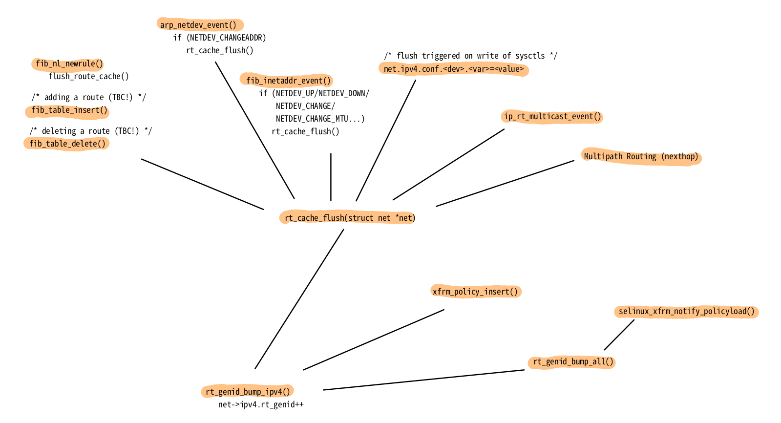
There are many events which call rt_genid_bump_ipv4() and thereby invalidate all currently cached routing decisions. Figure 16 shows several ones; no guarantee for completeness. Examples are content changes in the routing table(s), MAC address changes, network device configuration and status (up/down) changes, writes to network stack related sysctls, IPsec (xfrm) policy changes, and so on.
rt_genid (click to enlarge).The Slab Cache
This is actually no routing cache mechanism. I just mention it here to prevent confusion.
The Slab cache or Slab allocation is a common memory allocation mechanism within
the Linux kernel. It is used in cases where objects of the same type and size need
to be allocated and freed very frequently, like it is the case for e.g. file descriptors,
tasks handled by the scheduler, skbs and so on. Simply spoken, this allocation
mechanism provides pre-allocated caches for multiple instances of a certain data type and size.
As a result, allocation of an instance of that type can be done very fast. Deallocation/freeing
does usually not actually free the allocated memory. It just frees one
slot within the cache which is preserved to be re-used by yet another allocation which is likely to happen any time soon. Routing decisions; thus, instances of struct rtable and its internal struct dst_entry, are being allocated and freed by this Slab allocation mechanism. This applies to ALL instances of those structs, no matter if they end up being used within one of the routing cache mechanisms which I described above or if they are simply attached to a single skb.
You can observe this in function rt_dst_alloc(), which allocates and initializes a new routing decision. It calls dst_alloc(), which
in turn calls kmem_cache_alloc() to do the actual memory allocation. The latter
function is part of the interface provided by the Slab allocator. Its counterpart
for freeing is kmem_cache_free(), which is called by dst_destroy().
The Slab cache for struct rtable instances is being initialized in function
ip_rt_init() by calling kmem_cache_create().
In case you like to do some further reading: The blog article The Slab Allocator in the Linux kernel (Andria Di Dio, 2020) describes the concept of Slab allocation and its implementation on Linux very nicely. One more detail on the way to prevent/add more confusion: There are 3 different backends to the programming interface of the Slab allocation mechanism: SLOB, SLAB and SLUB. By default, Slub is used in modern kernels. You can choose between those three backends when configuring the kernel at build time.
Context
The described behavior and implementation has been observed on a Debian 11 (bullseye) system with Debian backports on amd64 architecture, using Kernel version 5.14.7. An exception to that is section The "old" Routing Cache, which describes Kernel version 3.5.
Feedback
Feedback to this article is very welcome! Please be aware that I did not develop or contribute to any of the software components described here. I'm merely some developer who took a look at the source code and did some practical experimenting. If you find something which I might have misunderstood or described incorrectly here, then I would be very grateful, if you bring this to my attention and of course I'll then fix my content asap accordingly.
published 2022-07-31, last modified 2025-01-19
